UX / UI

Logo Figma Logo Photoshop Logo Asana

Project Overview

Celisse Renee Creative Studios specialises in interior, architecture, and product photography. Also, they offer services like social media management, content creation, visual branding strategy, styling, and education.

However, the current website is underperforming. Some key metrics indicate that poor site usability may prevent the company from achieving its business goals.

Business Goals:

  1. UX Techniques Used
  2. Business goal analysis with client

  3. Meeting with customers

  4. Competitive analysis

  5. User Interviews

  6. User Persona

  7. User Flow

  8. Wireframing

  1. My Role
  2. UX Research

  3. UI/UX Design

  4. Branding

  5. Design

  6. Design Strategy

  1. Future Tasks
  2. UI continuing

  3. Logo Design

The Solution

Create a user-friendly and clean design, user-focused navigation, mobile-friendly design, and focus on the primary audience.

Design Problems

  1. Not responsive

  2. Busy interface

  3. No structure

  4. Too many fonts in use

  5. Legibility problem

  1. No portfolio showcasing

  2. Social media links in navigation bring users away from the website instead of keeping them on the website.

  3. The webpage appears lengthy, containing an abundance of content that could be streamlined and distributed across multiple pages for a more user-friendly experience.

Design Process

  1. Understand
  2. Understand customer profile
    and interior market

  3. Methods:

  4. Market research

  1. Observe
  2. Behavioral research

  3. Methods:

  4. User interview

  5. Competitive usability testing

  6. Competitive Analysis

  1. Define
  2. Define user goals
    and key features

  3. Methods:

  4. Research

  5. Research synthesis

  1. Ideate
  2. Define User Flows
    and Sitemap

  3. Methods:

  4. User stories

  5. User flows

  6. Sitemaps

  1. Prototype
  2. Create Wireframe

  3. Methods:

  4. Low-Fidelity Wireframe

  5. Create Prototype

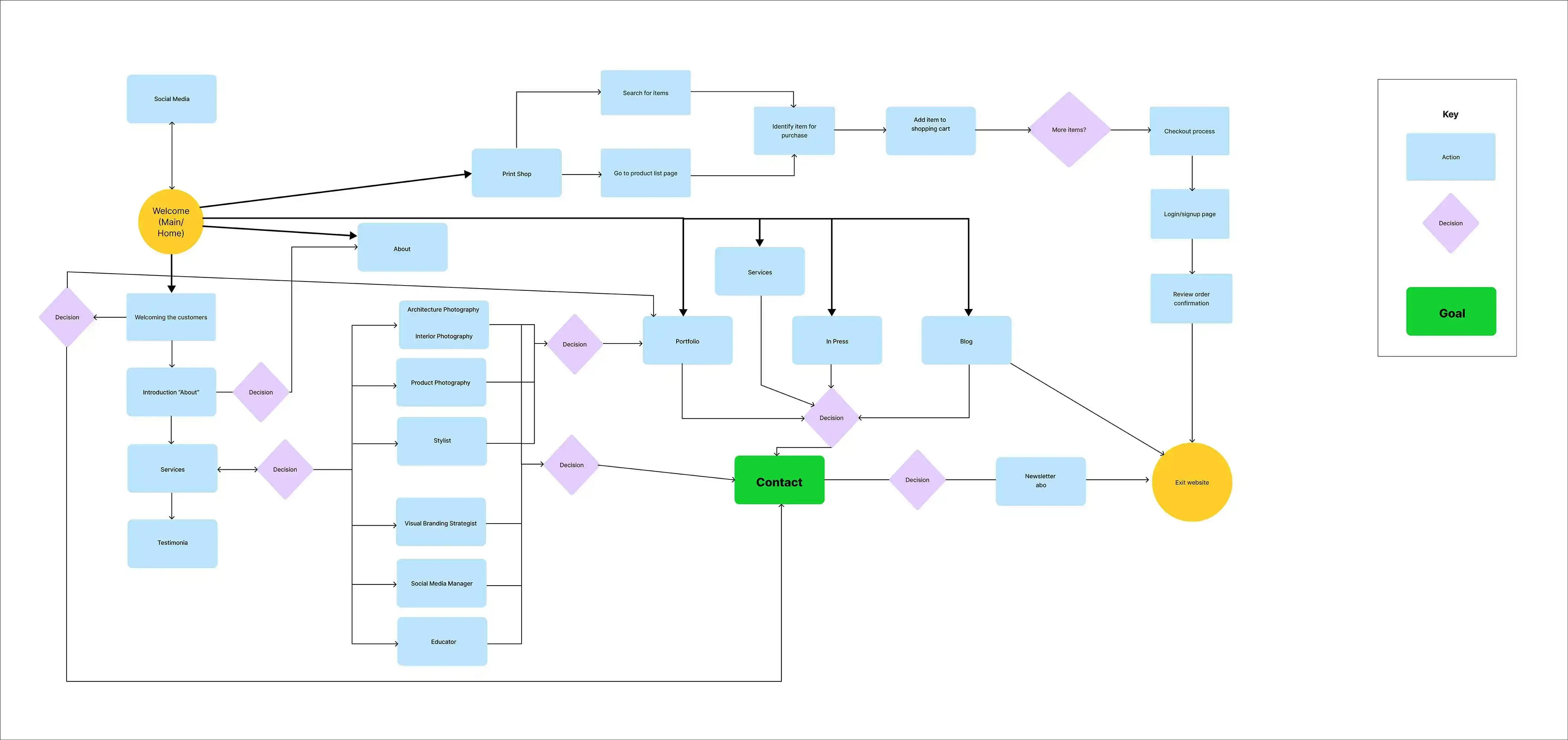
User Flow

After speaking with the client about their business goals and updating them with my UX research, I compiled them into one key user flow. Creating a user flow helps me map out the steps a user will take to complete his goal in the most efficient manner.

CelisseReneeCreativeStudio Flowchart
CelisseReneeCreativeStudio Sitemap

After gathering solid ideas using pen and paper, I started to build wireframes using Figma. I made sure to prioritise the clear structure and clean design that would best address the needs of the personas. After drafting the wireframes, I had a meeting with the client.

CelisseReneeCreativeStudio Wireframe Home
CelisseReneeCreativeStudio Wireframe Portfolio Home
CelisseReneeCreativeStudio Compare Home
CelisseReneeCreativeStudio Compare Portfolio Interior

Learning and Takeaways

Overall, I really enjoy this project, and through the process, I can learn a lot.
My key takeaways include:
Plan ahead: Ask the client many detailed questions about the business goal, expectations, values, and brand voice they want to achieve with their business.
First impression counts: the first eight seconds determine whether the user will stay on their website. A clear structure keeps the user on the website.

Celisse all phone mockups
Top